Vooskeem


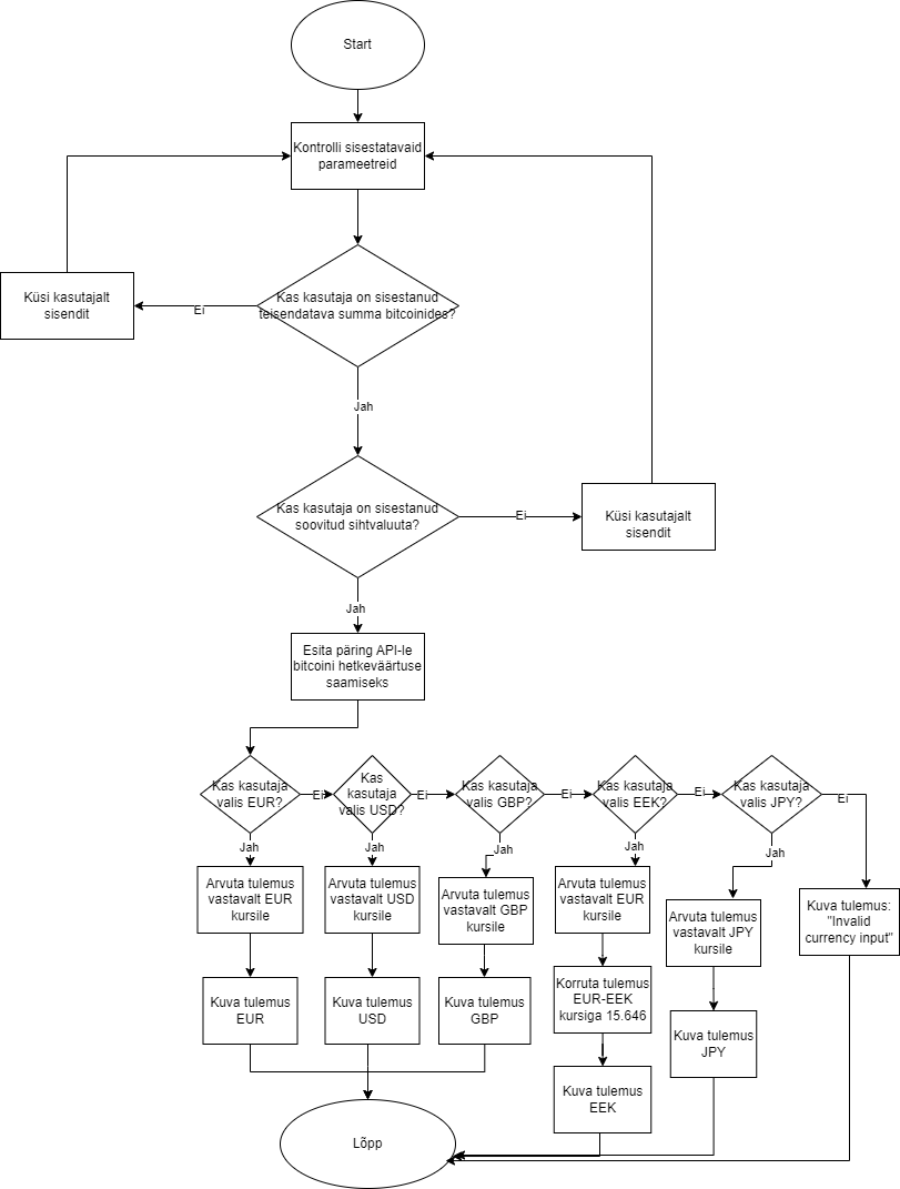
Vooskeem või voodiagramm (ingl.k. flowchart) on kõige lihtsam viis tegevuste jada joonistamiseks. See ei järgi ühtegi modelleerimiskeelt, vaid keskendub ainult järjestikkustele tegeustele. Kuna oma loomult on voodiagramm lihtne ja ühetasemeline, siis pole võimalik selle abil tegevusi detailselt analüüsida.

Vooskeemi kasutatakse programmeerimise kontekstis algoritmide visualiseerimiseks. Seda võib näiteks võrrelda skeemiga, mida arhitekt koostab maja jaoks. Üldjuhul koostab programmeerija enne programmi loomist mingi algoritmi kirjelduse, mis võib näiteks olla vooskeemi kujul.

Põhielemendid


Kasutatud viited

PROTSESSIDE MODELLEERIMISE TARKVARA NÕUETE ANALÜÜS TERVISE JA HEAOLU INFOSÜSTEEMIDE KESKUSE NÄITEL - Lõputöö

TalTech abimaterjalid

Tagasi