Bitcoin kalkulaatori projekt


Programmi kirjeldus

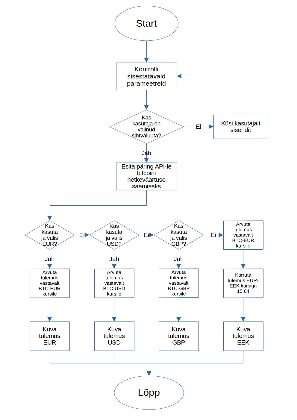
Tegemist on pisiprogrammiga, mille funktsioon on Bitcoini väärtuse konverteerimine kasutaja valitud rahalisse valuutasse. Kasutaja saab valida etteantud valuutadest sobiva (hetkel on nimekirjas valikuks saadaval EUR, USD, GBP ja EEK) ning sisestada Bitcoini hulga, mida ta valitud valuutasse konverteerida tahab.

Programm kasutab valuutade konverteerimiseks reaalajas kursse, mida vahendatakse programmile CoinDesk API kaudu. Konverteeritud tulemus ümardatakse kahe komakohani.

Kuigi sisestamata Bitcoini kogus on siin programmis vaikimisi 0 ning tegu ei ole ebakorrektse sisendiga, siis puuduoleva valuutalühendi väärtuse puhul käivitamisnuppu vajutades kuvatakse kasutajale teade, et ta valiks rippmenüüst sobiva valuuta.

Projekti valmimisel kasutasin enda jaoks uut raamistikku Avalonia UI , mille näol on tegemist kasutajaliidese raamistikuga, mis võimaldab luua .NET rakendusi paljudel erinevatel operatsioonisüsteemidel. See on toetatud nii Windowsil, Linuxil ja macOS-il, kui ka Androidil ja iOS-il ning sellega saab luua platvormist sõltumatuid programme, kasutades XAML ja C# keelt.

See Bitcoini kalkulaatori programm baseerub MVVM ehk Model-View-View Model mustril, kus kasutatakse andmesidumist projekti vaate (view) ning vaatemudeli (view model) vahel andmete liigutamiseks. Tänu sellele on projektis ka eraldatud programmi loogika ning kasutajaliidese visuaalne pool. Lähemalt MVVM mustrist.

Programmi funktsionaalsuse vooskeem:

Projekti repo Githubis


Tagasi